-- Enlaces Rápidos --
Warning
: Invalid argument supplied for foreach() in
/home/inm832cl/public_html/wp-content/themes/tema/modulos/plugins/views/Options/enlaces-rapidos.php
on line
3
+56 632211181
-
+5663 2290950
instituto@inmaculadavaldivia.cl
Siguenos en:
Inicio
Nuestro Instituto
Equipo Directivo
Proyecto Educativo
Misión – Visión
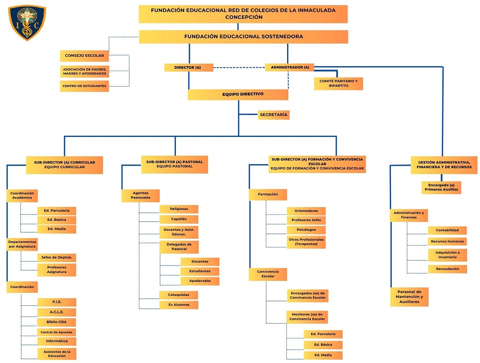
Organigrama Institucional
La Insignia y su Significado
Madre Fundadora
Historia
Pastoral
Unidad Pastoral
Herramientas para la Reflexión Pastoral
Unidad de Formación y Convivencia
Unidad de Formación
UTP
Unidad Técnica Pedagógica
Programa de Integración Escolar
Departamentos
Noticias
Contacto
Organigrama Institucional 2024
Calendario de Actividades
19 DE DICIEMBRE - "CIERRE AÑO ACADÉMICO ESTUDIANTES"
Mes de María
Ver Todos
Lista de materiales 2026
MATERIALES 2026
REGLAMENTO PROCEDIMIENTOS EVALUATIVOS
REGLAMENTO PROCEDIMIENTOS EVALUATIVOS
R.I.C.E. Versión 5.0 Y PLAN DE GESTIÓN BUENA CONVIVENCIA ESCOLAR - AÑO 2025
R.I.C.E. 2025
PLAN GESTIÓN BUENA CONVIVENCIA ESCOLAR - AÑO 2025
RECAUDACIONES
VALORES MENSUALIDADES 2025
INFORMACIÓN GENERAL
CORREOS DOCENTES 2025
Correos Docentes 2025
Correos Docentes PIE 2025
ASOCIACIÓN DE PADRES Y APODERADOS
DIRECTIVA APA
CUENTA PÚBLICA
Pastoral
Alimentos Campaña del Kilo